basic introduction
According to the "Regulations for Compulsory Product Certification" issued by the General Administration of Quality Supervision, Inspection and Quarantine, toy products listed in the "Product Catalogue for Compulsory Product Certification" have not received a compulsory product certification certificate and a certificate from June 1, 2007. Without applying the China Compulsory Certification Mark, it shall not be shipped, sold, imported or used in other business activities. Regardless of domestic sales or imports, CCC certification is mandatory.
According to the "Measures for the Supervision and Administration of Commodity Quality in the Circulation Sector", from May 1, 2016, physical stores and online shopping commodities will be integrated into the scope of commodity quality supervision in the circulation sector, and online and offline operators will be treated equally, and commodity quality supervision will be carried out uniformly.
According to the announcement of the National Accreditation Administration, ZRLK testing has passed the review and has been selected as a mandatory laboratory for the certification of 5 types of toy products. The designated business scope includes: electric toy products, plastic toy products, metal toy products, ejection toy products, Doll toy products.
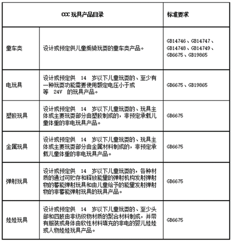
CCC certified toy product catalog

Flowchart of CCC certification for toys

Mandatory certification related documents
(1) The General Administration of Quality Supervision, Inspection and Quarantine and the National Certification and Accreditation Administration Commission Announcement No. 198 of 2005 "Catalogue of Toy Products Implementing Compulsory Product Certification"
http://www.cnca.gov.cn/bsdt/ywzl/qzxcprz/mlmsyjd/200806/t20080624_48950.shtml
(2) Announcement No. 40 of 2010 by the CNCA "Announcement on Amending the Implementation Rules for Compulsory Certification of Toy Products"
http://www.cnca.gov.cn/xxgk/ggxx/ggxx2010/201512/t20151230_44402.shtml
(3) Announcement No. 45 of 2014 by the CNCA "Announcement of the CNCA on Issuing the Description and Definition Table of the Catalogue of Compulsory Product Certification"
http://www.cnca.gov.cn/xxgk/ggxx/2014/201512/t20151230_44252.shtml
(4) Announcement No. 20 of 2017 by the CNCA "Announcement of the CNCA on the Issuance of Reference Tables for Compulsory Product Certification Catalog Products and 2017 HS Code Correspondence"
http://www.cnca.gov.cn/xxgk/ggxx/2017/201707/t20170728_54862.shtml
(5) CTI qualification related documents:
Announcement No. 2 of 2017 by the CNCA "Announcement of the CNCA on Updating the List and Business Scope of Designated Laboratories for Compulsory Product Certification"
http://www.cnca.gov.cn/xxgk/ggxx/2017/201701/t20170118_53578.shtml
Announcement No. 19 of 2017 by the CNCA "Announcement of the CNCA on the Releasing the Daily Designation of the 2nd Batch of Compulsory Product Certification Laboratories in 2017"
http://www.cnca.gov.cn/xxgk/ggxx/2017/201707/t20170725_54841.shtml
Australian RCM certification
Label printers entering the Brazilian market, ANATEL certification is an essential passport! It is the recognition of the Brazilian Telecommunications Authority for the safety and compliance of electronic products, without which products cannot be legally sold.
SRRC certification is not only a guarantee of product compliance, but also a key to opening up the market.
According to the \"Regulations for Compulsory Product Certification\" issued by the General Administration of Quality Supervision, Inspection and Quarantine, toy products listed in the \"Product Catalogue for Compulsory Product Certification\" have not received a compulsory product certification certificate and a certificate from June 1, 2007. Without applying the China Compulsory Certification Mark, it shall not be shipped, sold, imported or used in other business activities.
Get a quote