2025年6月11日,歐洲標準化委員會(CEN)發布了玩具安全標準EN 71-2的修訂版 EN 71-2: 2020+A1: 2025 《玩具安全-第2部分:易燃性》。
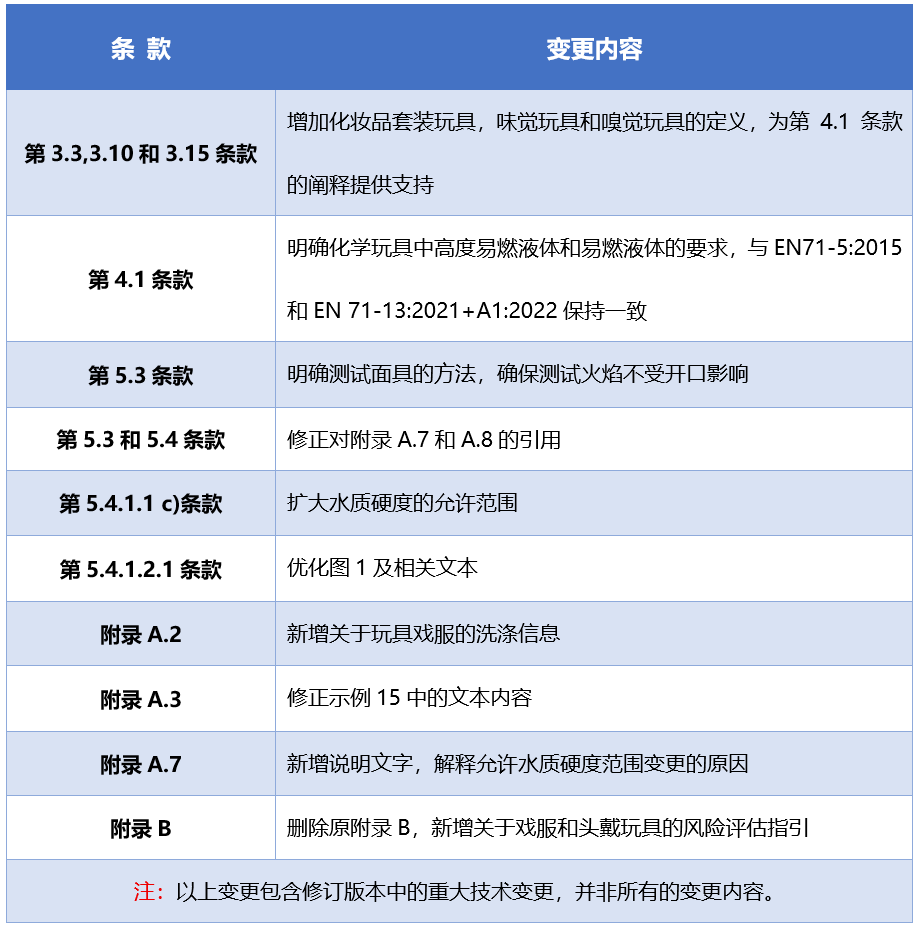
標準主要更新內容:

標準生效時間表
◆ 2025年12月31前,CEN成員國轉化為國家標準。
◆ 2026 年6月底:與新標準沖突的各國國家標準全部撤銷,市場準入以新標為準。
★ 該標準預計將會得到歐盟委員會批準,在歐盟《官方公報》(OJEU)上發布之后,被列為歐盟玩具安全指令2009/48/EC的協調標準。
溫馨小提示
EN 71-2標準的更新反映了歐盟對玩具安全性的高度重視,中認聯科建議出口歐盟的玩具企業提高自己產品的風險意識,及時按照新要求對自己的產品進行測試,嚴格管控玩具產品質量,確保玩具產品符合相關標準要求,規避出口貿易風險。我司擁有豐富的產品檢測經驗,可助您輕松了解產品是否安全合規,如果您有需要,請隨時與我們聯系,我們的工程師將在第一時間為您服務!