基本介紹
依據國家質檢總局發布的《強制性產品認證管理規定》,對列于《實施強制性產品認證的產品目錄》的玩具產品,自2007年6月1日起,未獲得強制性產品認證證書和未加施中國強制性認證標志的,不得出廠、銷售、進口或在其他經營活動中使用。無論內銷還是進口,強制執行CCC認證。
根據《流通領域商品質量監督管理辦法》,自2016年5月1日起,實體店和網購商品統一納入流通領域商品質量監管范圍,對線上、線下經營者一視同仁,統一開展商品質量監管。
依據國家認監委公告,中認聯科檢測已通過審核并入圍強制性5類玩具產品認證指定實驗室,指定業務范圍包括:電玩具類產品、塑膠玩具類產品、金屬玩具類產品、彈射玩具類產品、娃娃玩具類產品。
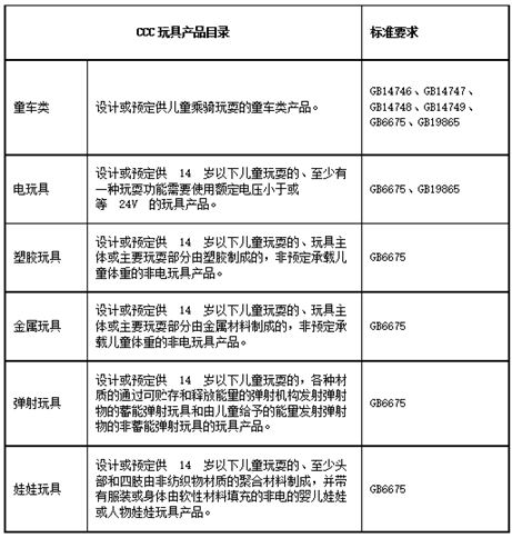
CCC認證玩具產品目錄

玩具CCC認證流程圖

強制性認證相關文件
(1)國家質量監督檢驗檢疫總局、國家認證認可監督管理委員會2005年第198號公告《實施強制性產品認證的玩具產品目錄》
http://www.cnca.gov.cn/bsdt/ywzl/qzxcprz/mlmsyjd/200806/t20080624_48950.shtml
(2)國家認監委2010年第40號公告《關于修訂玩具產品強制性認證實施規則的公告》
http://www.cnca.gov.cn/xxgk/ggxx/ggxx2010/201512/t20151230_44402.shtml
(3)國家認監委2014年第45號公告《國家認監委關于發布強制性產品認證目錄描述與界定表的公告》
http://www.cnca.gov.cn/xxgk/ggxx/2014/201512/t20151230_44252.shtml
(4)國家認監委2017年第20號公告《國家認監委關于發布強制性產品認證目錄產品與2017年HS編碼對應參考表的公告》
http://www.cnca.gov.cn/xxgk/ggxx/2017/201707/t20170728_54862.shtml
(5)CTI資質相關文件:
國家認監委2017年第2號公告《國家認監委關于更新強制性產品認證指定實驗室名錄及業務范圍的公告》
http://www.cnca.gov.cn/xxgk/ggxx/2017/201701/t20170118_53578.shtml
國家認監委2017年第19號公告《國家認監委關于發布2017年第2批強制性產品認證實驗室日常指定決定的公告》
http://www.cnca.gov.cn/xxgk/ggxx/2017/201707/t20170725_54841.shtml
依據國家質檢總局發布的《強制性產品認證管理規定》,對列于《實施強制性產品認證的產品目錄》的玩具產品,自2007年6月1日起,未獲得強制性產品認證證書和未加施中國強制性認證標志的,不得出廠、銷售、進口或在其他經營活動中使用。無論內銷還是進口,強制執行CCC認證。
咨詢報價